首 页
成考专业
网上报名
考试科目
登 录
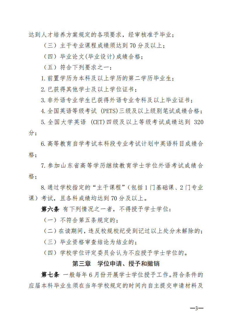
报名条件
报名时间
考试时间
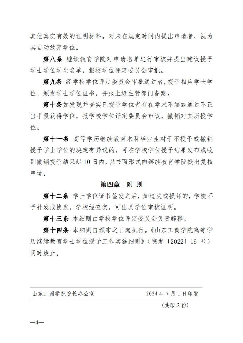
录取分数线
成人高考学士学位
手机微信同号:
15515712010(拨打)
15515712010
在线咨询:
15515712010
(点击复制微信)
成人高考网上报名入口
首 页
>>
院校首页
>>
成人高考学士学位
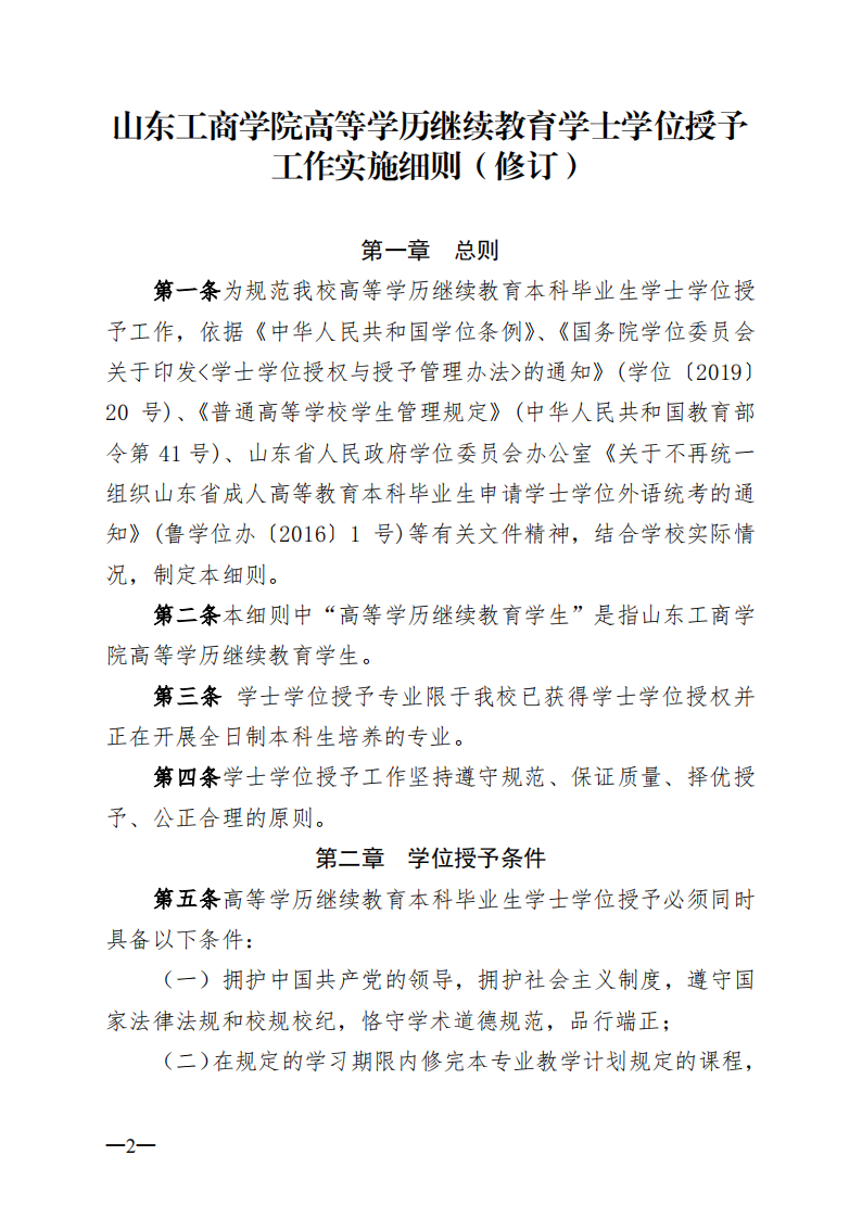
关于印发《山东工商学院高等学历继续教育学士学位授予工作实施细则(修订)》的通知
更新时间:2024/7/3 9:53:00
新生报名
考生登录